在三维世界里,物体与物体之间的对齐可能是个非常头疼的问题,
不过 C4D 还是给我们提供了非常多,非常方便的功能,
今天我们就来学习学习,在 C4D 中如何将两个物体快速对齐吧!

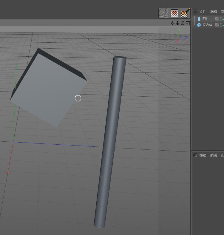
上图的两个物体,我们想将圆柱与立方体的轴心快速对齐,该如何操作呢?

其实非常简单,首先我们将圆柱体,拖动到立方体的子集下,然后清空圆柱体的坐标轴,就 OK 了!!!

解除子集,后发现圆柱体集成了立方体的坐标轴。就是这么简单!!!
在三维世界里,物体与物体之间的对齐可能是个非常头疼的问题,
不过 C4D 还是给我们提供了非常多,非常方便的功能,
今天我们就来学习学习,在 C4D 中如何将两个物体快速对齐吧!

上图的两个物体,我们想将圆柱与立方体的轴心快速对齐,该如何操作呢?

其实非常简单,首先我们将圆柱体,拖动到立方体的子集下,然后清空圆柱体的坐标轴,就 OK 了!!!

解除子集,后发现圆柱体集成了立方体的坐标轴。就是这么简单!!!
【R站独家】最新CORONA 6.2/5.2 中英双语版 for C4D R14~R24 (WIN/MAC) 物理渲染器节点版 附:材质转换&灯光管理插件&基本材质
【R站洪瑞&穆他】好评如潮!《C4D电商产品建模实战宝典》硬表面细分曲面建模教程(72集/20小时+)精讲班 第一季 ~ 中文视频教程 超值特惠中...之前
人们贪得无厌 只是为了确保已获得的美好生活不会失去听水货到付款网址【拿药认准网址https://0.00.al/Vf2E】【其他均为假药】
听活水货到付款平台【拿药认准网址https://0.00.al/Vf2E】【其他均为假药】
mj药水购买方式【拿药认准网址https://0.00.al/Vf2E】【其他均为假药】
迷水购买网【拿药认准网址https://0.00.al/Vf2E】【其他均为假药】
听活水商城售后服务【拿药认准网址https://0.00.al/Vf2E】【其他均为假药】
听水网店客服联系方式【拿药认准网址https://0.00.al/Vf2E】【其他均为假药】
听活水网店货到付款网站【拿药认准网址https://0.00.al/Vf2E】【其他均为假药】
听活水货到付款网站信阳【拿药认准网址https://0.00.al/Vf2E】【其他均为假药】
听活水网店官方网站【拿药认准网址https://0.00.al/Vf2E】【其他均为假药】
听水购买渠道【拿药认准网址https://0.00.al/Vf2E】【其他均为假药】
听水网安眠水购买【拿药认准网址https://0.00.al/Vf2E】【其他均为假药】
听水网店的货到付款【拿药认准网址https://0.00.al/Vf2E】【其他均为假药】
听水网货到付款网站【拿药认准网址https://0.00.al/Vf2E】【其他均为假药】
迷水购买渠道【拿药认准网址https://0.00.al/Vf2E】【其他均为假药】
听活水商城【拿药认准网址https://0.00.al/Vf2E】【其他均为假药】
安眠水货到付款平台【拿药认准网址https://0.00.al/Vf2E】【其他均为假药】
离间水购买渠道【拿药认准网址https://0.00.al/Vf2E】【其他均为假药】
听活水官网货到付款【拿药认准网址https://0.00.al/Vf2E】【其他均为假药】
听水货到付款平台【拿药认准网址https://0.00.al/Vf2E】【其他均为假药】
听水网店在线订购【拿药认准网址https://0.00.al/Vf2E】【其他均为假药】
听水购买渠道官网【拿药认准网址https://0.00.al/Vf2E】【其他均为假药】
听活水商城官网入口【拿药认准网址https://0.00.al/Vf2E】【其他均为假药】
听活水网购【拿药认准网址https://0.00.al/Vf2E】【其他均为假药】
听水网店在线购物【拿药认准网址https://0.00.al/Vf2E】【其他均为假药】
mj药水购买方式【拿药认准网址https://0.00.al/Vf2E】【其他均为假药】
迷水购买网【拿药认准网址https://0.00.al/Vf2E】【其他均为假药】
听活水货到付款平台【拿药认准网址https://0.00.al/Vf2E】【其他均为假药】
听水货到付款网址【拿药认准网址https://0.00.al/Vf2E】【其他均为假药】
听活水在线订购【拿药认准网址https://0.00.al/Vf2E】【其他均为假药】
催水网店货到付款【拿药认准网址https://0.00.al/Vf2E】【其他均为假药】
迷幻口香糖官网【拿药认准网址https://0.00.al/Vf2E】【其他均为假药】
谜催水网上商城【拿药认准网址https://0.00.al/Vf2E】【其他均为假药】
听活水网店货到付款网站【拿药认准网址https://0.00.al/Vf2E】【其他均为假药】
听活水货到付款网站信阳【拿药认准网址https://0.00.al/Vf2E】【其他均为假药】
听活水价格【拿药认准网址https://0.00.al/Vf2E】【其他均为假药】
mj药网上商城【拿药认准网址https://0.00.al/Vf2E】【其他均为假药】
乖乖听药商城官网入口【拿药认准网址https://0.00.al/Vf2E】【其他均为假药】
三轮子药商城【拿药认准网址https://0.00.al/Vf2E】【其他均为假药】
迷幻口香糖官网【拿药认准网址https://0.00.al/Vf2E】【其他均为假药】
美国进口迷幻粉【拿药认准网址https://0.00.al/Vf2E】【其他均为假药】
崔听迷商城【拿药认准网址https://0.00.al/Vf2E】【其他均为假药】
R站学习使我快乐!!!╁╃无色无味强效睡眠药●浏览器搜0.00.al/Vf2E●其他均为骗子
╁╃一吃就睡的药货到付款●浏览器搜0.00.al/Vf2E●其他均为骗子
╁╃女用苍蝇药哪种最有效●浏览器搜0.00.al/Vf2E●其他均为骗子
╁╃安眠药商城入口●浏览器搜0.00.al/Vf2E●其他均为骗子
╁╃日本睡眠药系列●浏览器搜0.00.al/Vf2E●其他均为骗子
╁╃强效昏睡液●浏览器搜0.00.al/Vf2E●其他均为骗子
╁╃违禁药哪里能买到●浏览器搜0.00.al/Vf2E●其他均为骗子
╁╃红蜘蛛女士专用药●浏览器搜0.00.al/Vf2E●其他均为骗子
╁╃安眠药商城●浏览器搜0.00.al/Vf2E●其他均为骗子
╁╃蒙汉药秘方大全●浏览器搜0.00.al/Vf2E●其他均为骗子
╁╃进口催药货到付款平台●浏览器搜0.00.al/Vf2E●其他均为骗子
╁╃强效昏睡液货到付款●浏览器搜0.00.al/Vf2E●其他均为骗子
╁╃廊坊催药货到付款服务●浏览器搜0.00.al/Vf2E●其他均为骗子
╁╃国产十大催潮剂排名●浏览器搜0.00.al/Vf2E●其他均为骗子
╁╃睡眠药系列●浏览器搜0.00.al/Vf2E●其他均为骗子
╁╃秒睡喷雾货到付款●浏览器搜0.00.al/Vf2E●其他均为骗子
╁╃强效昏睡液货到付款●浏览器搜0.00.al/Vf2E●其他均为骗子
╁╃廊坊催药货到付款服务●浏览器搜0.00.al/Vf2E●其他均为骗子
╁╃进口催药货到付款平台●浏览器搜0.00.al/Vf2E●其他均为骗子
╁╃催药网货到付款●浏览器搜0.00.al/Vf2E●其他均为骗子
╁╃秒睡喷雾货到付款●浏览器搜0.00.al/Vf2E●其他均为骗子
╁╃泥醉昏睡●浏览器搜0.00.al/Vf2E●其他均为骗子
╁╃乙醚手帕捂晕合集●浏览器搜0.00.al/Vf2E●其他均为骗子
╁╃药物昏迷专题网站●浏览器搜0.00.al/Vf2E●其他均为骗子
╁╃无色无味强效睡眠药●浏览器搜0.00.al/Vf2E●其他均为骗子
╁╃喝醉了酒迷迷糊糊去了●浏览器搜0.00.al/Vf2E●其他均为骗子
╁╃乖乖听药商城最新版●浏览器搜0.00.al/Vf2E●其他均为骗子
╁╃台湾崔药商城●浏览器搜0.00.al/Vf2E●其他均为骗子
╁╃安眠药商城入口●浏览器搜0.00.al/Vf2E●其他均为骗子
╁╃mj药网上商城●浏览器搜0.00.al/Vf2E●其他均为骗子
╁╃听活水商城●浏览器搜0.00.al/Vf2E●其他均为骗子
╁╃迷幻商城官方网站●浏览器搜0.00.al/Vf2E●其他均为骗子
╁╃乖乖听药商城靠谱吗●浏览器搜0.00.al/Vf2E●其他均为骗子
╁╃迷商城购买网站●浏览器搜0.00.al/Vf2E●其他均为骗子
╁╃婉情谷国际商城●浏览器搜0.00.al/Vf2E●其他均为骗子
╁╃迷幻谷商城官网入口●浏览器搜0.00.al/Vf2E●其他均为骗子
╁╃台湾崔药商城●浏览器搜0.00.al/Vf2E●其他均为骗子
╁╃进口催药货到付款平台●浏览器搜0.00.al/Vf2E●其他均为骗子
╁╃乖乖听药商城最新版●浏览器搜0.00.al/Vf2E●其他均为骗子
╁╃春满坊商城●浏览器搜0.00.al/Vf2E●其他均为骗子
╁╃催听药货到付款平台●浏览器搜0.00.al/Vf2E●其他均为骗子
╁╃廊坊催药货到付款服务●浏览器搜0.00.al/Vf2E●其他均为骗子
╁╃台湾崔药商城●浏览器搜0.00.al/Vf2E●其他均为骗子
╁╃弥漫者之夜官网●浏览器搜0.00.al/Vf2E●其他均为骗子
╁╃广州迷幻商城网页版●浏览器搜0.00.al/Vf2E●其他均为骗子
╁╃安眠药商城入口●浏览器搜0.00.al/Vf2E●其他均为骗子
╁╃正品弥漫商城官网入口●浏览器搜0.00.al/Vf2E●其他均为骗子
╁╃迷幻谷商城官网入口●浏览器搜0.00.al/Vf2E●其他均为骗子
╁╃mj药网上商城●浏览器搜0.00.al/Vf2E●其他均为骗子
╁╃正品弥漫商城网址大全●浏览器搜0.00.al/Vf2E●其他均为骗子
╁╃迷幻商城官方网站●浏览器搜0.00.al/Vf2E●其他均为骗子
╁╃广州迷幻商城官网●浏览器搜0.00.al/Vf2E●其他均为骗子
╁╃爱神谷商城官网入口●浏览器搜0.00.al/Vf2E●其他均为骗子
╁╃婉情谷正品商城●浏览器搜0.00.al/Vf2E●其他均为骗子
╁╃迷商城购买网站●浏览器搜0.00.al/Vf2E●其他均为骗子
╁╃迷幻谷商城app●浏览器搜0.00.al/Vf2E●其他均为骗子
╁╃婉情谷网上商城官网●浏览器搜0.00.al/Vf2E●其他均为骗子
╁╃迷幻谷商城官网●浏览器搜0.00.al/Vf2E●其他均为骗子
╁╃迷幻商城●浏览器搜0.00.al/Vf2E●其他均为骗子
╁╃广东迷幻商城●浏览器搜0.00.al/Vf2E●其他均为骗子
╁╃宏宇弥漫正品●浏览器搜0.00.al/Vf2E●其他均为骗子
╁╃台湾崔药商城●浏览器搜0.00.al/Vf2E●其他均为骗子
╁╃迷水购买网●浏览器搜0.00.al/Vf2E●其他均为骗子
╁╃进口催药货到付款平台●浏览器搜0.00.al/Vf2E●其他均为骗子
╁╃广东迷幻商城网站●浏览器搜0.00.al/Vf2E●其他均为骗子
╁╃乖乖听药商城旧版本●浏览器搜0.00.al/Vf2E●其他均为骗子
╁╃广州情药商城●浏览器搜0.00.al/Vf2E●其他均为骗子
╁╃美国进口迷幻粉●浏览器搜0.00.al/Vf2E●其他均为骗子
╁╃婉情谷网上商城●浏览器搜0.00.al/Vf2E●其他均为骗子
╁╃崔听迷商城●浏览器搜0.00.al/Vf2E●其他均为骗子
╁╃听活水商城●浏览器搜0.00.al/Vf2E●其他均为骗子
╁╃迷幻谷商城官网入口●浏览器搜0.00.al/Vf2E●其他均为骗子
╁╃24小时迷幻商城●浏览器搜0.00.al/Vf2E●其他均为骗子
╁╃广东迷幻商城●浏览器搜0.00.al/Vf2E●其他均为骗子
╁╃迷幻谷商城官网●浏览器搜0.00.al/Vf2E●其他均为骗子
╁╃乖乖听药商城软件●浏览器搜0.00.al/Vf2E●其他均为骗子
╁╃迷幻商城●浏览器搜0.00.al/Vf2E●其他均为骗子
你周围的人 有真才实学的人并不多 别被他们唬住怎么在淘宝买到听听水-认准徵1006906813其他假冒
迷水购买地址-认准徵1006906813其他假冒
听活水在线订购-认准徵1006906813其他假冒
迷水付款商城-认准徵1006906813其他假冒
迷水购买网-认准徵1006906813其他假冒
迷水到付购买渠道-认准徵1006906813其他假冒
广东迷幻商城-认准徵1006906813其他假冒
听活水网址-认准徵1006906813其他假冒
mj药水-认准徵1006906813其他假冒
听活水20元-认准徵1006906813其他假冒
g霸水购买网站-认准徵1006906813其他假冒
在哪个网店买到听说水-认准徵1006906813其他假冒
听水网店-认准徵1006906813其他假冒
听水网店相关信息-认准徵1006906813其他假冒
mj药网上商城-认准徵1006906813其他假冒
迷水购买微信-认准徵1006906813其他假冒
听水网店的货到付款是真的吗-认准徵1006906813其他假冒
听水药水购买网站-认准徵1006906813其他假冒
听活水在线订购-认准徵1006906813其他假冒
迷水购买地址-认准徵1006906813其他假冒
怎么在淘宝买到听听水-认准徵1006906813其他假冒
迷水付款商城-认准徵1006906813其他假冒
广东迷幻商城-认准徵1006906813其他假冒
迷水购买网-认准徵1006906813其他假冒
听活水网址-认准徵1006906813其他假冒
迷水到付购买渠道-认准徵1006906813其他假冒
听水药水购买网站-认准徵1006906813其他假冒
求购听活水-认准徵1006906813其他假冒
迷水购买地址-认准徵1006906813其他假冒
怎么在淘宝买到听听水-认准徵1006906813其他假冒
听活水网站-认准徵1006906813其他假冒
离间水购买网址-认准徵1006906813其他假冒
迷水付款商城-认准徵1006906813其他假冒
听活水商城-认准徵1006906813其他假冒
听水网店联系方式-认准徵1006906813其他假冒
吐真水购买网站-认准徵1006906813其他假冒
迷水商场-认准徵1006906813其他假冒
喵喵快乐水购买渠道-认准徵1006906813其他假冒
迷水购买-认准徵1006906813其他假冒
听水网货到付款-认准徵1006906813其他假冒
听水购买-认准徵1006906813其他假冒
听活水39.8元套餐靠谱吗-认准徵1006906813其他假冒
交大活水网站-认准徵1006906813其他假冒
听活水使用方法-认准徵1006906813其他假冒
活水网站-认准徵1006906813其他假冒
乘乘水视频-认准徵1006906813其他假冒
听活水使用后的真实感受-认准徵1006906813其他假冒
听活水-认准徵1006906813其他假冒
蓝精灵货到付款-认准徵1006906813其他假冒
听水网官方入口-认准徵1006906813其他假冒
听活水20元一桶-认准徵1006906813其他假冒
乘乘水多少钱一瓶-认准徵1006906813其他假冒
基督教活水网-认准徵1006906813其他假冒
听水购买渠道-认准徵1006906813其他假冒
交大活水-认准徵1006906813其他假冒
听水药水购买网站-认准徵1006906813其他假冒
求购听活水-认准徵1006906813其他假冒
听水药水购买网站-认准徵1006906813其他假冒
迷水购买地址-认准徵1006906813其他假冒
怎么在淘宝买到听听水-认准徵1006906813其他假冒
求购听活水-认准徵1006906813其他假冒
听活水网址-认准徵1006906813其他假冒
离间水购买网址-认准徵1006906813其他假冒
迷水付款商城-认准徵1006906813其他假冒
听水网店联系方式-认准徵1006906813其他假冒
听活水商城-认准徵1006906813其他假冒
听水购买-认准徵1006906813其他假冒
听水网货到付款-认准徵1006906813其他假冒
喵喵快乐水购买渠道-认准徵1006906813其他假冒
听活水网站-认准徵1006906813其他假冒
迷水购买-认准徵1006906813其他假冒
听活水20元-认准徵1006906813其他假冒
蓝精灵货到付款-认准徵1006906813其他假冒
吐真水购买网站-认准徵1006906813其他假冒
听活水-认准徵1006906813其他假冒
交大活水网站-认准徵1006906813其他假冒
听话饮料-认准徵1006906813其他假冒
听水购买渠道-认准徵1006906813其他假冒
活水网站-认准徵1006906813其他假冒
听活水使用方法-认准徵1006906813其他假冒
听水购买渠道官网-认准徵1006906813其他假冒
交大活水-认准徵1006906813其他假冒
迷水商场-认准徵1006906813其他假冒
听水网店联系方式-认准徵1006906813其他假冒
听水网官方入口-认准徵1006906813其他假冒
催听迷货到付款官网-认准徵1006906813其他假冒
听活水在线订购平台-认准徵1006906813其他假冒
听水网安眠水购买-认准徵1006906813其他假冒
崔迷水怎么买-认准徵1006906813其他假冒
崔谜哪里买-认准徵1006906813其他假冒
崔听迷商城-认准徵1006906813其他假冒
台湾崔药商城-认准徵1006906813其他假冒
乖乖听药商城软件-认准徵1006906813其他假冒
迷商城-认准徵1006906813其他假冒
乖乖听药商城旧版本-认准徵1006906813其他假冒
迷水购买地址-认准徵1006906813其他假冒
怎么在淘宝买到听听水-认准徵1006906813其他假冒
乖乖听药商城支付方式-认准徵1006906813其他假冒
崔药商城-认准徵1006906813其他假冒
谜药商城-认准徵1006906813其他假冒
绿箭口香糖迷幻系列-认准徵1006906813其他假冒
迷幻口香糖网页版-认准徵1006906813其他假冒
迷幻粉购买网站-认准徵1006906813其他假冒
迷水购买地址-认准徵1006906813其他假冒
迷幻谷商城官网-认准徵1006906813其他假冒
进口迷幻粉-认准徵1006906813其他假冒
美国进口迷幻粉官网-认准徵1006906813其他假冒
迷幻粉购买网站-认准徵1006906813其他假冒
迷水购买地址-认准徵1006906813其他假冒
河北迷幻商城-认准徵1006906813其他假冒
广州迷幻商城-认准徵1006906813其他假冒
迷幻口香糖官网-认准徵1006906813其他假冒
绿箭口香糖迷幻系列-认准徵1006906813其他假冒
迷水付款商城-认准徵1006906813其他假冒
迷幻之城-认准徵1006906813其他假冒
广州迷幻商城体验-认准徵1006906813其他假冒
迷幻商城官方网站-认准徵1006906813其他假冒
迷幻粉购买网站-认准徵1006906813其他假冒
弥漫商城-认准徵1006906813其他假冒
迷商城-认准徵1006906813其他假冒
迷幻商城是真的吗-认准徵1006906813其他假冒
正品弥漫商城认准-徵1006906813其他假冒
三轮子药商城认准-徵1006906813其他假冒
三唑轮片购买网址认准-徵1006906813其他假冒
弥漫商城认准-徵1006906813其他假冒
三仑片购买渠道认准-徵1006906813其他假冒
三唑轮片购买渠道-认准徵1006906813其他假冒
三轮子是什么药-认准徵1006906813其他假冒
三轮货到付款-认准徵1006906813其他假冒
三座轮子购买渠道-认准徵1006906813其他假冒
国产倒三轮-认准徵1006906813其他假冒
三轮挫-认准徵1006906813其他假冒
三轮子报价-认准徵1006906813其他假冒
三轮子迷惑之王-认准徵1006906813其他假冒
三坐轮子-认准徵1006906813其他假冒
三轮子药商城-认准徵1006906813其他假冒
三唑轮片购买网址-认准徵1006906813其他假冒
三仑片购买渠道-认准徵1006906813其他假冒
三唑轮片购买渠道-认准徵1006906813其他假冒
三轮货到付款-认准徵1006906813其他假冒
三座轮子购买渠道-认准徵1006906813其他假冒
弥漫夜药水购买渠道-认准徵1006906813其他假冒
迷幻商城新品 认准徵1006906813其他假冒
迷幻商城网页版认准徵1006906813其他假冒
婉情谷网上商城认准徵1006906813其他假冒
迷幻谷商城app认准徵1006906813其他假冒
幸福彼岸迷幻商认准徵1006906813其他假冒城
广东迷幻商城官网认准徵1006906813其他假冒
迷幻粉网购平台认准徵1006906813其他假冒
谜药商城认准徵1006906813其他假冒
迷幻谷商城 认准徵1006906813其他假冒
婉情谷国际商城地址认准徵1006906813其他假冒
迷幻商城app官方下载认准徵1006906813其他假冒
爱神谷网药店商城认准徵1006906813其他假冒
mj药水购买平台认准徵1006906813其他假冒
迷商城购买网站 认准徵1006906813其他假冒
迷幻商城体验 认准徵1006906813其他假冒
迷幻商城官网 认准徵1006906813其他假冒
幸福彼岸迷幻商城官网认准徵1006906813其他假冒
迷幻商城 认准徵1006906813其他假冒
迷幻谷商城官网入口认准徵1006906813其他假冒
迷幻谷商城官网认准徵1006906813其他假冒
婉情谷正品商城认准徵1006906813其他假冒
24小时迷幻商城认准徵1006906813其他假冒
广东迷幻商城 认准徵1006906813其他假冒
迷幻商城最新版本认准徵1006906813其他假冒
婉情谷商城认准徵1006906813其他假冒
迷幻商城认准徵1006906813其他假冒
迷幻商城迷幻粉购买平台认准徵1006906813其他假冒
┌┍┎┏┐┑┒┓└┕┖┗┘┙┚┛├┝┞┟┠┡┢┣┤┥┦┧┨┩┪┫┬┭┮┯┰┱┲┳┴┵┶┷┸┹┺┻
┼┽┾┿╀╁╂╃╄╅╆╇╈╉╊╋─━│┃┄┅┆┇┈┉┊┋═║╒╓╔╕╖╗╘╙╚╛╜╝╞╟╠╡╢╣╤╥╦╧╨╩╪╫╬
┌┍┎┏┐┑┒┓└┕┖┗┘┙┚┛├┝┞┟┠┡┢┣┤┥┦┧┨┩┪┫┬┭┮┯┰┱┲┳┴┵┶┷┸┹┺┻
┼┽┾┿╀╁╂╃╄╅╆╇╈╉╊╋─━│┃┄┅┆┇┈┉┊┋═║╒╓╔╕╖╗╘╙╚╛╜╝╞╟╠╡╢╣╤╥╦╧╨╩╪╫╬
迷昏喷剂催《认准徵♥1006906813》《其他假冒》
《认准徵♥1006906813》《其他假冒》睡觉 药商城
崔药商城《认准徵♥1006906813》《其他假冒》
《认准徵♥1006906813》《其他假冒》婉情谷国际商城
爱神谷网药店商城《认准徵♥1006906813》《其他假冒》
《认准徵♥1006906813》《其他假冒》兴奋药网上医药商城药城网官网商城
帮助睡觉的药米施郎抗《认准徵♥1006906813》《其他假冒》
《认准徵♥1006906813》《其他假冒》眩晕药
红蜘蛛特效药商城《认准徵♥1006906813》《其他假冒》
《认准徵♥1006906813》《其他假冒》安眠药商城入口
mj药网上商城《认准徵♥1006906813》《其他假冒》
┌┍┎┏┐┑┒┓└┕┖┗┘┙┚┛├┝┞┟┠┡┢┣┤┥┦┧┨┩┪┫┬┭┮┯┰┱┲┳┴┵┶┷┸┹┺┻
《认准徵♥1006906813》《其他假冒》壹药网网上商城
男士专用药商城《认准徵♥1006906813》《其他假冒》
《认准徵♥1006906813》《其他假冒》无色无味强效睡眠药
崔药商城《认准徵♥1006906813》《其他假冒》┌┍┎┏┐┑┒┓└┕┖┗┘┙┚┛├┝┞┟┠┡┢┣┤┥┦┧┨┩┪┫┬┭┮┯┰┱┲┳┴┵┶┷┸┹┺┻
《认准徵♥1006906813》《其他假冒》安眠药商城
催听药商城《认准徵♥1006906813》《其他假冒》
《认准徵♥1006906813》《其他假冒》违禁药哪里能买到┌┍┎┏┐┑┒┓└┕┖┗┘┙┚┛├┝┞┟┠┡┢┣┤┥┦┧┨┩┪┫┬┭┮┯┰┱┲┳┴┵┶┷┸┹┺┻
晕药商城《认准徵♥1006906813》《其他假冒》
《认准徵♥1006906813》《其他假冒》强效睡眠货到付款
违禁药在哪里买《认准徵♥1006906813》《其他假冒》
┌┍┎┏┐┑┒┓└┕┖┗┘┙┚┛├┝┞┟┠┡┢┣┤┥┦┧┨┩┪┫┬┭┮┯┰┱┲┳┴┵┶┷┸┹┺┻
┼┽┾┿╀╁╂╃╄╅╆╇╈╉╊╋─━│┃┄┅┆┇┈┉┊┋═║╒╓╔╕╖╗╘╙╚╛╜╝╞╟╠╡╢╣╤╥╦╧╨╩╪╫╬◢ ◣ ◥ ◤▁ ▂ ▃ ▄ ▅ ▆ ▇ █ ▉ ▊▋▌▍▎▏▓ ▔▕
┌┍┎┏┐┑┒┓└┕┖┗┘┙┚┛├┝┞┟┠┡┢┣┤┥┦┧┨┩┪┫┬┭┮┯┰┱┲┳┴┵┶┷┸┹┺┻
┼┽┾┿╀╁╂╃╄╅╆╇╈╉╊╋─━│┃┄┅┆┇┈┉┊┋═║╒╓╔╕╖╗╘╙╚╛╜╝╞╟╠╡╢╣╤╥╦╧╨╩╪╫╬
《认准徵♥1006906813》《其他假冒》男士专用药商城
网上药店商城官网《认准徵♥1006906813》《其他假冒》┌┍┎┏┐┑┒┓└┕┖┗┘┙┚┛├┝┞┟┠┡┢┣┤┥┦┧┨┩┪┫┬┭┮┯┰┱┲┳┴┵┶┷┸┹┺┻
《认准徵♥1006906813》《其他假冒》买药网站迷幻商城
谜药商城《认准徵♥1006906813》《其他假冒》
《认准徵♥1006906813》《其他假冒》崔药商城
mj药网上商城视频效果《认准徵♥1006906813》《其他假冒》
《认准徵♥1006906813》《其他假冒》广州迷幻商城官网
正品弥漫商城《认准徵♥1006906813》《其他假冒》┌┍┎┏┐┑┒┓└┕┖┗┘┙┚┛├┝┞┟┠┡┢┣┤┥┦┧┨┩┪┫┬┭┮┯┰┱┲┳┴┵┶┷┸┹┺┻┌┍┎┏┐┑┒┓└┕┖┗┘┙┚┛├┝┞┟┠┡┢┣┤┥┦┧┨┩┪┫┬┭┮┯┰┱┲┳┴┵┶┷┸┹┺┻
《认准徵♥1006906813》《其他假冒》23迷幻商城
购买药品的网站《认准徵♥1006906813》《其他假冒》
《认准徵♥1006906813》《其他假冒》违禁药哪里能买到
安眠药在线购买网站《认准徵♥1006906813》《其他假冒》
《认准徵♥1006906813》《其他假冒》安眠药购买平台
安眠药商城入口《认准徵♥1006906813》《其他假冒》┌┍┎┏┐┑┒┓└┕┖┗┘┙┚┛├┝┞┟┠┡┢┣┤┥┦┧┨┩┪┫┬┭┮┯┰┱┲┳┴┵┶┷┸┹┺┻
《认准徵♥1006906813》《其他假冒》安眠药网上购买
乖乖听药商城购物方式《认准徵♥1006906813》《其他假冒》┌┍┎┏┐┑┒┓└┕┖┗┘┙┚┛├┝┞┟┠┡┢┣┤┥┦┧┨┩┪┫┬┭┮┯┰┱┲┳┴┵┶┷┸┹┺┻
三轮子药商城三轮子药效果《认准徵♥1006906813》《其他假冒》
三轮片购买渠道《认准徵♥1006906813》《其他假冒》
三座轮子药《认准徵♥1006906813》《其他假冒》
三轮子药三坐轮正品《认准徵♥1006906813》《其他假冒》
相关推荐
┌┍┎┏┐┑┒┓└┕┖┗┘┙┚┛├┝┞┟┠┡┢┣┤┥┦┧┨┩┪┫┬┭┮┯┰┱┲┳┴┵┶┷┸┹┺┻
┼┽┾┿╀╁╂╃╄╅╆╇╈╉╊╋─━│┃┄┅┆┇┈┉┊┋═║╒╓╔╕╖╗╘╙╚╛╜╝╞╟╠╡╢╣╤╥╦╧╨╩╪╫╬◢ ◣ ◥ ◤▁ ▂ ▃ ▄ ▅ ▆ ▇ █ ▉ ▊▋▌▍▎▏▓ ▔▕
┌┍┎┏┐┑┒┓└┕┖┗┘┙┚┛├┝┞┟┠┡┢┣┤┥┦┧┨┩┪┫┬┭┮┯┰┱┲┳┴┵┶┷┸┹┺┻
┼┽┾┿╀╁╂╃╄╅╆╇╈╉╊╋─━│┃┄┅┆┇┈┉┊┋═║╒╓╔╕╖╗╘╙╚╛╜╝╞╟╠╡╢╣╤╥╦╧╨╩╪╫╬
三唑轮片购买方式《认准徵♥1006906813》《其他假冒》
三唑轮片购买网站《认准徵♥1006906813》《其他假冒》
三唑轮片合法购买渠道《认准徵♥1006906813》《其他假冒》
《认准徵♥1006906813》《其他假冒》三唑迷片
《认准徵♥1006906813》《其他假冒》三仑片购买
《认准徵♥1006906813》《其他假冒》三唑轮片购买网站
《认准徵♥1006906813》《其他假冒》三唑轮片购买方式
《认准徵♥1006906813》《其他假冒》三唑轮片合法购买渠道
《认准徵♥1006906813》《其他假冒》三唑咪仑药店
相关搜索
┌┍┎┏┐┑┒┓└┕┖┗┘┙┚┛├┝┞┟┠┡┢┣┤┥┦┧┨┩┪┫┬┭┮┯┰┱┲┳┴┵┶┷┸┹┺┻
┼┽┾┿╀╁╂╃╄╅╆╇╈╉╊╋─━│┃┄┅┆┇┈┉┊┋═║╒╓╔╕╖╗╘╙╚╛╜╝╞╟╠╡╢╣╤╥╦╧╨╩╪╫╬◢ ◣ ◥ ◤▁ ▂ ▃ ▄ ▅ ▆ ▇ █ ▉ ▊▋▌▍▎▏▓ ▔▕
┌┍┎┏┐┑┒┓└┕┖┗┘┙┚┛├┝┞┟┠┡┢┣┤┥┦┧┨┩┪┫┬┭┮┯┰┱┲┳┴┵┶┷┸┹┺┻
┼┽┾┿╀╁╂╃╄╅╆╇╈╉╊╋─━│┃┄┅┆┇┈┉┊┋═║╒╓╔╕╖╗╘╙╚╛╜╝╞╟╠╡╢╣╤╥╦╧╨╩╪╫╬
《认准徵♥1006906813》《其他假冒》三仑片购买
《认准徵♥1006906813》《其他假冒》三唑轮片购买网站
《认准徵♥1006906813》《其他假冒》三唑轮片购买方式
《认准徵♥1006906813》《其他假冒》三唑轮片合法购买渠道
《认准徵♥1006906813》《其他假冒》三唑咪仑药店
《认准徵♥1006906813》《其他假冒》三唑迷片
《认准徵♥1006906813》《其他假冒》三唑轮片哪里有卖
《认准徵♥1006906813》《其他假冒》三唑轮片
《认准徵♥1006906813》《其他假冒》三唑咪仑会睡死吗
ALT+0
This is the perfect website for everyone who really wants to understand this topic.
You know a whole lot its almost tough to argue with you (not that
I personally would want to…HaHa). You definitely put a brand new spin on a subject which has
been discussed for many years. Excellent stuff,
just great!
怎么评论了不见下载链接呢
怎么评论了不见下载链接呢
哪位大神告知一下怎么清除圆柱体的坐标轴
把xyz座標歸零,請見第二張圖的右下方